收费标准
发布机构:上海市东方公证处
沪发改价调[2019]17号




上海市东方公证处公证业务收费标准





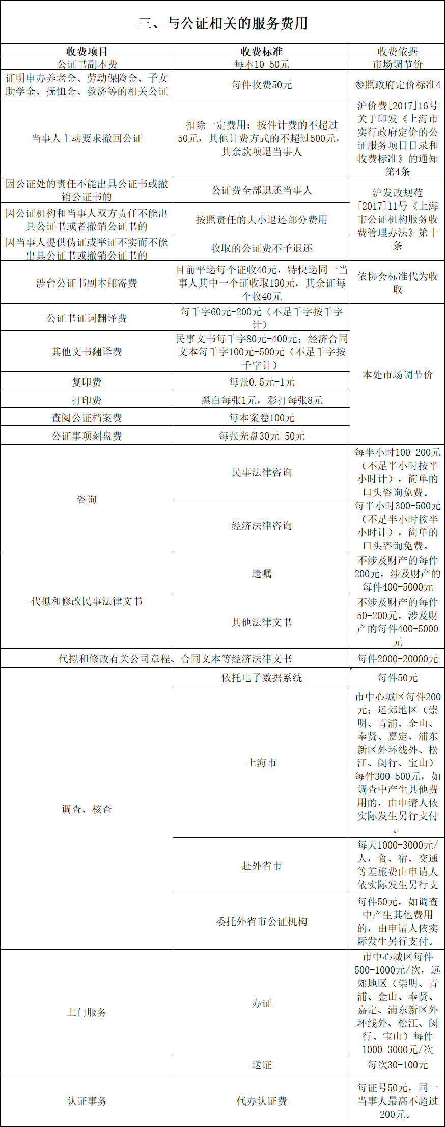
| 三、与公证相关的服务费用(本处市场调节价) | |||
| 收费项目 | 收费标准 | 收费依据 | |
| 公证书副本费 | 每本10-50元 | 市场调节价 | |
| 证明申办养老金、劳动保险金、子女助学金、抚恤金、救济等的相关公证 | 每件收费50元 | 参照政府定价标准4 | |
| 当事人主动要求撤回公证 | 扣除一定费用:按件计费的不超过50元,其他计费方式的不超过500元,其余款项退当事人 | 沪价费[2017]16号关于印发《上海市实行政府定价的公证服务项目目录和收费标准》的通知第4条 | |
| 因公证处的责任不能出具公证书或撤销公证书的 | 公证费全部退还当事人 | 沪发改规范[2017]11号《上海市公证机构服务收费管理办法》第十条 | |
| 因公证机构和当事人双方责任不能出具公证书或者撤销公证书的 | 按照责任的大小退还部分费用 | ||
| 因当事人提供伪证或举证不实而不能出具公证书或撤销公证书的 | 收取的公证费不予退还 | ||
| 涉台公证书副本邮寄费 | 目前平递每个证收40元,特快递同一当事人其中一个证收取190元,其余证每个收40元 | 依协会标准代为收取 | |
| 公证书翻译费 | 每千字60元-200元(不足千字按千字计) | 本处市场调节价 | |
| 其他文书翻译费 | 民事文书每千字80元-400元;经济合同文本每千字100元-500元(不足千字按千字计) | ||
| 复印费 | 每张0.5元-1元 | ||
| 打印费 | 黑白每张1元,彩打每张8元 | ||
| 查阅公证档案费 | 每本案卷100元 | ||
| 公证事项刻盘费 | 每张光盘30元-50元 | ||
| 咨询 | 民事法律咨询 | 每半小时100-200元(不足半小时按半小时计),简单的口头咨询免费。 | |
| 经济法律咨询 | 每半小时300-500元(不足半小时按半小时计),简单的口头咨询免费。 | ||
| 代拟和修改民事法律文书 | 遗嘱 | 不涉及财产的每件200元,涉及财产的每件400-5000元 | |
| 其他法律文书 | 不涉及财产的每件50-200元,涉及财产的每件400-5000元 | ||
| 代拟和修改有关公司章程、合同文本等经济法律文书 | 每件2000-20000元 | ||
| 调查、核查 | 依托电子数据系统 | 每件50元 | |
| 上海市 | 市中心城区每件200元;远郊地区(崇明、青浦、金山、奉贤、嘉定、浦东新区外环线外、松江、闵行、宝山)每件300-500元,如调查中产生其他费用的,由申请人依实际发生另行支付。 | ||
| 赴外省市 | 每天1000-3000元/人,食、宿、交通等差旅费由申请人依实际发生另行支付。 | ||
| 委托外省市公证机构 | 每件50元,如调查中产生其他费用的,由申请人依实际发生另行支付。 | ||
| 上门服务 | 办证 | 市中心城区每件500-1000元/次,远郊地区(崇明、青浦、金山、奉贤、嘉定、浦东新区外环线外、松江、闵行、宝山)每件1000-3000元/次 | |
| 送证 | 每次30-100元 | ||
| 认证事务 | 代办认证费 | 每件100元 | |